伟德(bevictor)国际官方网站 - 源自英国始于1946
善治明理 弘毅修远
首页
关于我们
伟德体育简介
公司领导
党政机构
规章制度
联系方式
团队队伍
全职教师
博士后
教师招聘
系科机构
哲学系
公共管理系
社会学与社会工作系
招生与教学
本科生招生
硕士招生
博士招生
网络教育
教育培训
MPA教育
网络与继续教育培训中心
公共管理与现代治理
数字治理研究中心
MSW教育管理中心
党建工作
工作规范
理论学习
党校工作
组织生活
特色党建
纪委工作
党风廉政
党员发展
员工工作
思想政治教育
团学风采
研究生工作
成长服务
日常管理
资助育人
教工天地
教代会活动
工会活动
员工联络
联络机构
下载中心
下载中心
图片新闻
伟德体育新闻
通知公告
员工动态
学习贯彻习近平新时代中国特色社会主义思想主题教育 学习贯彻党的二十大精神 庆祝建党百年暨党史学习教育
教学管理
人才招聘
社会服务
学习动态
党史课堂
绩镛先锋
深入贯彻中央八项规定精神学习教育
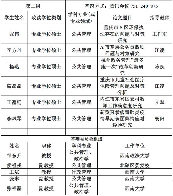
伟德体育非全日制2022年秋季学期学位论文答辩安排公告
发布时间: 2022-11-14 10:22:32
已阅读: